Сравнение отечественных детекторов одиночных фотонов от QRate c аналогами от ID Quantique
Статья опубликована в журнале «Фотоника», Том 17, № 2, 2023
DOI: 10.22184/1993-7296.FRos.2023.17.2.134.145
С. Н. Мосенцов1, А. В. Лосев2, В. В. Заводиленко2, А. А. Филяев2, И. Д. Павлов1, Н. В. Буров1
1 АО «ЛЛС», Санкт-Петербург, Россия
2 ООО «КуРэйт», Москва, Россия
Аннотация
Статья посвящена сравнению характеристик детекторов одиночных фотонов производителей QRate (Россия) и ID Quantique (Швейцария). В работе исследованы их квантовые эффективности, частоты темнового счёта и вероятности послеимпульсов.
Результаты тестирования показали взаимозаменяемость детекторов, несоответствие зарубежных детекторов заявленным характеристикам и продемонстрировали потенциал отечественной разработки.
Введение
Российская компания QRate, разработчик и поставщик комплексных аппаратно-программных решений для обеспечения информационной безопасности с помощью квантовых технологий, совместно со специалистами АО «ЛЛС», на базе своей научно-исследовательской лаборатории провела тестирование детекторов одиночных фотонов (ДОФ) собственного производства и производства ID Quantique (Швейцария).
На все ДОФ подавались когерентные состояния со статистикой 0.1 фотон/импульс. Т.е. в среднем на 10 приходящих на ДОФ световых импульсов приходился один импульс с 1 фотоном и девять импульсов без фотонов. Исследуемые ДОФ сконструированы таким образом, чтобы за счёт использования эффекта лавинного электронного умножения генерировать на выходе токовый импульс при поглощении даже одного фотона фоточувствительной областью детектора.
Целями исследования являлись сравнительная характеризация отечественных ДОФ с зарубежными аналогами и изучение реальных характеристик зарубежных ДОФ.
- QRate: модели QRATE-SPD-GEN1-FR и QRATE-SPD-GEN2-FR.
- ID Quantique: IDQube-NIR-FR-MMF-LN и ID230.
Устройство системы и алгоритм работы
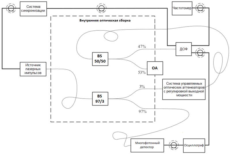
Тестирование производилось с помощью специального автоматизированного измерительного стенда, который был специально разработан для измерения эксплуатационных параметров ДОФ. Стенд включает в себя:
- систему синхронизации,
- источник лазерных импульсов,
- систему светоделителей (BS),
- систему управляемых оптических аттенюаторов с регулируемой выходной мощностью,
- испытываемый ДОФ,
- частотомер,
- осциллограф.
Принципиальная схема автоматизированного измерительного стенда эксплуатационных параметров ДОФ показана на рис. 1. Утолщённые чёрные связи обозначают контакт двух устройств с использованием ВЧ коаксиальных кабелей, тонкие – оптические волокна. На рис. 2 представлены отдельные узлы автоматизированного измерительного стенда эксплуатационных параметров ДОФ.

Риc. 1. Принципиальная схема автоматизированного измерительного стенда параметров ДОФ

Риc. 2. Отдельные узлы автоматизированного измерительного стенда эксплуатационных параметров ДОФ: a) блок с аттенюаторами; b) частотомер (Keysight 53230A); c) источник лазерных импульсов; d) система оптических светоделителей; e) осциллограф (Lecroy WaveMaster 830Zi-B-R); f) источник питания; g) плата синхронизации; h) исследуемый ДОФ; i) компьютер с ПО
Лазерные импульсы и стробирующие электрические сигналы генерируются в одинаковой частотной сетке, а фазовый сдвиг между ними контролируется системой синхронизации. Система синхронизации представляет собой программируемую логическую интегральную схему (ПЛИС), используемую в качестве генератора опорной частоты для высокочастотного драйвера лазера и ДОФ. Относительную фазу между лазерными импульсами и синусоидальными стробирующими импульсами ДОФ можно варьировать для достижения максимально возможной скорости счёта при неизменных прочих параметрах. Сам лазерный источник является лазерным диодом с центральной длиной волны 1550.12 нм, смонтированным на драйверную плату (рисунок 3) и настраиваемым через консольную строку на компьютере.
Рис. 3. Внешний вид лазерного источника (диод + драйвер)
Оптические импульсы с источника поступают на вход светоделителя, где расщепляются на две компоненты с интенсивностью в соотношении 97/3. Светоделитель используется для того, чтобы с помощью детектирования части мощности, падающей на многофотонный детектор, иметь возможность управлять формой, длительностью и частотой повторения лазерных импульсов в слабомощном оптическом плече. На вход системы из двух последовательно соединенных управляемых аттенюаторов поступает свет значительно меньшей интенсивности. Поскольку мощность светового излучения, прошедшего через первый аттенюатор, может быть измерена, а второй аттенюатор имеет фиксированный коэффициент ослабления, выходную мощность лазерных импульсов можно регулировать и поддерживать равной примерно 0.1 фотона в импульсе. Такой сигнал и попадает на вход ДОФ.
Выходной электрический сигнал с ДОФ поступает одновременно на частотомер и осциллограф посредством делителя электрической мощности. Из показаний частотомера определяются эффективность детектирования фотонов, квантовая эффективность (PDE или QE) и частота темнового счёта (DCR). На осциллографе отображается гистограмма количества срабатываний во времени, по которой определяются мёртвое время (DT) и вероятность послеимпульсов (AP).
В начале работы источник лазерного излучения нуждается в калибровке. Частота следования оптических импульсов, а также их длительность фиксируются с помощью осциллографа и многофотонного детектора посредством подключения оптического выхода лазера к детектору, который в свою очередь подключён к осциллографу (рисунок 4).

Рис. 4. Подключённый к осциллографу многофотонный детектор

Рис. 5. Осциллограмма одиночного оптического импульса лазерного источника

Рис. 6. Осциллограмма последовательности оптических импульсов лазерного источника
На рисунке 5 изображена осциллограмма оптического импульса лазерного источника. По ней можно определить, что параметр FWHM равен примерно 40 пс. По рисунку 6 хорошо видно, что частота следования лазерных импульсов равна 100 кГц. Зная эту частоту, можно выставить требуемую оптическую мощность при помощи аттенюатора таким образом, чтобы учитывались все потери в волоконно-оптической линии и по итогу в детектор входила такая оптическая мощность, которая соответствовала бы генерации когерентных состояний со статистикой 0.1 фотон/импульс. Зависимость средней оптической мощности от частоты следования оптических импульсов для такой генерации представлена на рисунке 7. В качестве опорных точек были взяты частоты 10 кГц, 100 кГц, 1 МГц, 156.25 МГц и 312.5 МГц. Выбор последних двух частот обусловлен работой детекторов QRate на данных частотах.

Рис. 7. Зависимость величины средней оптической мощности от частоты следования оптических импульсов для генерации когерентных состояний со статистикой 0.1 фотон/импульс
После калибровки источник лазерных импульсов подключается непосредственно к исследуемому ДОФ. Во всех дальнейших замерах была установлена частота 100 кГц и соответствующая средняя мощность 4.75 пВт на входе в детектор.
Измерения были проведены для всех четырёх детекторов. Результаты тестирования фотодетекторов были сведены в таблицы, а типичное изображение гистограммы накопления отсчётов представлена на рисунке 8.

Рис. 8. Диаграмма накопления отсчётов фотонов при тестировании ДОФ QRATE-SPD-GEN1-FR на отрезке 100 мкс
Для подстройки общего масштаба и наглядности представления всего ряда данных первый пик в этой и всех последующих гистограммах был уменьшен в 100 раз. Из гистограммы на рисунке 9 хорошо видно, что мёртвое время в детекторе (в данном случае это результат тестирования QRATE-SPD-GEN1-FR) составляет 40 мкс.

Рис. 9. Диаграмма накопления отсчётов фотонов детектора QRATE-SPD-GEN1-FR. Нулевой пик уменьшен в 100 раз для удобства визуализации. Мёртвое время детектора установлено на 40 мкс
Накопление и гистограммирование отсчётов в зависимости от времени производилось как для измерения длительности мёртвого времени, так и для расчёта вероятности послеимпульсов. Для расчёта вероятности послеимпульсов бралось значение количества сигнальных отсчётов фотонов в нулевом пике и количество отсчётов, произошедших между первым и вторым пиками импульсов. Стократное отношение количества отсчётов в этом диапазоне к количеству отсчётов в нулевом пике и даёт примерное значение вероятности послеимпульсов.
Детектор QRATE-SPD-GEN1-FRДля детектора QRATE-SPD-GEN1-FR были следующие предустановки и результаты вычислений:
| Программная предустановка | DCR, Гц | Сигнальные отсчёты, Гц | Расчёт QE |
| t = -45 °C | 380 | 1500 |
![]() |
| DT = 40 мкс |

Детектор QRATE-SPD-GEN2-FR
Аналогично алгоритму расчёта параметров для QRATE-SPD-GEN1-FR были получены следующие данные для QRATE-SPD-GEN2-FR:
| Программная предустановка | DCR, Гц | Сигнальные отсчёты, Гц | Расчёт QE | Расчёт AP |
| t = -45 °C | 85 | 1950 |
![]() |
![]() |
| DT = 35 мкс |
Рис.10. Диаграмма накопления отсчётов фотонов детектора QRATE-SPD-GEN2-FR. Нулевой пик уменьшен в 100 раз для удобства визуализации. Мёртвое время детектора установлено на 35 мкс
Для расширения оценки детекторов данные для ДОФ от ID Quantique снимались для разной QE. Также были сняты значения напряжения смещения для каждой квантовой эффективности.
| Установленная QE | DT | Uсм, В | DCR, Гц | Сигнальные отсчёты, Гц | Расчёт QE |
| 10% | 50 мкс | 63,9 | 280 | 1300 | 10,2% |
| 15% | 64,6 | 440 | 1830 | 14,1% | |
| 20% | 65,4 | 700 | 2450 | 17,5% | |
| 25% | 66,5 | 1100 | 3200 | 21% | |
| 30% | 67,5 | 1650 | 3930 | 22,8% | |
| 35% | 69,2 | 3600 | 5800 | 22% |

Рис.11. Диаграмма накопления отсчётов фотонов детектора IDQube-NIR-FR-MMF-LN. Нулевой пик уменьшен в 100 раз для удобства визуализации. Мёртвое время детектора установлено на 50 мкс
На рисунке 12 отражено изменение числа темновых и сигнальных отсчётов в зависимости от изменения квантовой эффективности. Ожидаемо уровень отсчётов растёт пропорционально друг другу по мере увеличения квантовой эффективности. Однако при расчёте реальной квантовой эффективности и её сравнении с установленными значениями была выявлена деградация реального значения QE при приближении к максимально допустимым в ПО величинам (рисунок 13).

Рис. 12. Зависимость частоты темнового счёта (DCR) и количества сигнальных отсчётов от величины квантовой эффективности на детекторе IDQube-NIR-FR-MMF-LN
Рис. 13. Зависимость установленной и расчётной квантовой эффективности на детекторе IDQube-NIR-FR-MMF-LN от напряжения смещения встроенного лавинного фотодиода
Для модели IDQube-NIR-FR-MMF-LN расчёт вероятности послеимпульсов производился по той же методике, что использовалась для ДОФ QRATE-SPD-GEN1-FR. Хорошо видно, что вероятность появления послеимпульсов также растёт по мере увеличения значения квантовой эффективности.
| Установленная QE | Нулевые отсчеты, Гц | Послеимпульсы |
AP |
| 10% | 7690 | 55 | 0,7% |
| 15% | 7721 | 59 | 0,76% |
| 20% | 7977 | 111 | 1,39% |
| 25% | 7776 | 165 | 2,12% |
| 30% | 7621 | 260 | 3,41% |
| 35% | 7724 | 500 | 6,47% |

Рис. 14. Зависимость вероятности возникновения послеимпульсов от установленной квантовой эффективности на детекторе IDQube-NIR-FR-MMF-LN
В отличие от исследованных ранее детекторов, ДОФ ID230 имеет принципиально другую систему охлаждения, обеспечивающую намного более низкую температуру для фоточувствительного элемента. Это сказывается на более хороших значениях темновых отсчётов и намного более низких значениях вероятности послеимпульсов.
| Установленная QE | DCR, Гц | Сигнальные отсчёты, Гц | Расчёт QE |
| 10% | 6 | 370 | 3,6% |
| 15% | 22 | 1350 | 13,3% |
| 20% | 38 | 1855 | 18,7% |
| 25% | 80 | 2280 | 22% |
| Установленная QE | Нулевые отсчёты, шт. | Послеимпульсы |
AP |
| 10% | 7301 | 1 | 0,013% |
| 15% | 7815 | 24 | 0,3% |
| 20% | 7820 | 11 | 1014% |
Рис. 15. Зависимость частоты темнового счёта (DCR) и количества сигнальных отсчётов от квантовой эффективности на детекторе ID230

Рис. 16. Несоответствие установленной и расчётной квантовой эффективности на детекторе ID230
Выводы
По итогу проведённых исследований можно заключить, что при равных условиях детекторы QRATE-SPD-GEN1-FR и QRATE-SPD-GEN2-FR имеют почти равные характеристики по квантовой эффективности, однако у QRATE-SPD-GEN2-FR наблюдаются более хорошие частоты темнового счёта, что несомненно является проявлением усовершенствованной технологии изготовления дeтектора QRATE-SPD-GEN2-FR.
| Модель | DCR, Гц | Сигнальные отсчёты, Гц | Расчётная QE | Расчётная AP |
| QRATE-SPD-GEN1-FR | 380 | 1500 | 11,2% | 0,74% |
| QRATE-SPD-GEN2-FR | 85 | 1950 | 11% | 1,8% |
Исследование детекторов швейцарского производства от ID Quantique показало, что в части некоторых заявленных параметров они не соответствуют действительности. Это коснулось главным образом квантовой эффективности детекторов. Имеются значительные просадки на максимально допустимых ПО значениях QE.
Если сравнивать детекторы российского производства от QRate с детекторами от ID Quantique на одной квантовой эффективности (порядка 10-13%), то можно сказать, что детекторы QRate в основном равнозначны и взаимозаменяемы по отношению к моделям серии IDQube. Конечно, их нельзя сравнивать с моделью ID230, так как в последней используется иной подход к охлаждению, обеспечивающий иные характеристики детектора.
| Модель | DCR, Гц | Сигнальные отсчёты, Гц | Расчётная AP |
| QRATE-SPD-GEN1-FR |
380 @ QE = 11% |
1500 | 0,74% |
| QRATE-SPD-GEN2-FR |
85 @ QE = 19% |
1950 | 1,8% |
| IDQube | 440 @ QE = 15% | 1300 | 0,7% |
| ID230 | 22 @ QE = 15% | 1350 | 0,14% |
Благодарности
Авторы из АО «ЛЛС» благодарят коллег из компании QRate за предоставленную для проведения работы систему в своей исследовательской лаборатории, а также за большую помощь в обработке данных и подготовке материалов.
Информация об авторах
С.Н. Мосенцов, инженер по квантовым технологиям АО «ЛЛС», s.mosencov@lenlasers.ru, Санкт-Петербург, Россия.
ORCID: 0000-0003-2678-9663
А.В. Лосев, начальник отдела разработки ООО «КуРэйт», Москва, Россия.
ORCID: 0000-0002-6030-2532
И.Д. Павлов, технический директор ООО «КуРэйт», Москва, Россия.
ORCID: 0000-0001-8865-556X
В.В. Заводиленко, ведущий инженер ООО «КуРэйт», Москва, Россия.
ORCID: 0000-0002-3252-2984
А.А. Филяев, инженер научного проекта ООО «КуРэйт», Москва, Россия.
ORCID: 0000-0001-7319-8001
Н.В. Буров, генеральный директор АО «ЛЛС», Санкт-Петербург, Россия.
Вклад авторов
Статья подготовлена на основе работы всех членов авторского коллектива: С.Н. Мосенцов – сбор и анализ данных, написание и вёрстка статьи; А.В. Лосев – техническая консультация и разработка ДОФ; И.Д. Павлов – руководство проектом по разработке ДОФ; В.В. Заводиленко – разработка ДОФ; А.А. Филяев – сбор и анализ данных; Н.В. Буров – организация работы и обсуждение результатов.
Использованные источники:
- V. Losev et al., "Dead Time Duration and Active Reset Influence on the Afterpulse Probability of InGaAs/InP Single-Photon Avalanche Diodes," in IEEE Journal of Quantum Electronics, vol. 58, no. 3, pp. 1-11, June 2022, Art no. 4500111, doi: 10.1109/JQE.2022.3171671.
- Losev, V. Zavodilenko, A. Koziy, Y. Kurochkin and A. Gorbatsevich, "Dependence of Functional Parameters of Sine-Gated InGaAs/InP Single-Photon Avalanche Diodes on the Gating Parameters," in IEEE Photonics Journal, vol. 14, no. 2, pp. 1-9, April 2022, Art no. 6817109, doi: 10.1109/JPHOT.2022.3148204.


